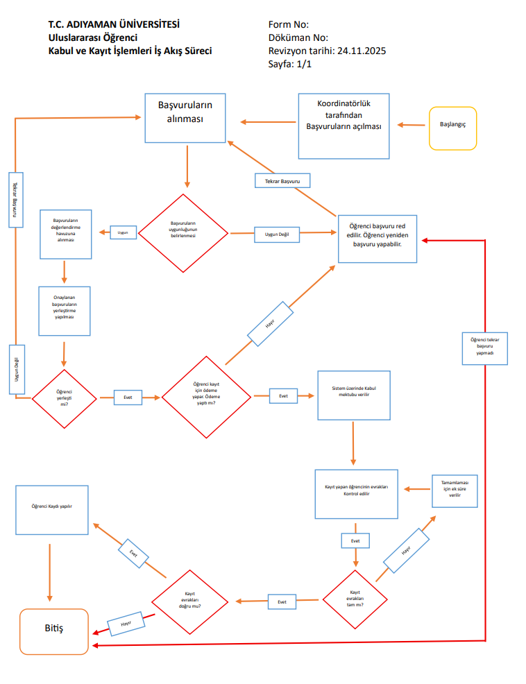
Öğrenci Kabul ve Kayıt
Öğrenci İkamet Tezkeresi
Size daha iyi hizmet sunabilmek için web sitesinde bazı çerezler kullanmaktadır. Site politiklarımıza Gizlilik Politikası ve Çerez Politikası bağlantılarından ulaşabilirsiniz. Kabul Et